取消静音
潇湘晨报网
听新闻
“我觉得房子不能住了。但又没办法,这是我唯一的住房,有毒也离不开。”
11月10日,刚结束和开发商、社区沟通后,锦绣澜山·峰誉庭的业主宣先生身心疲惫。这几天,他所在的小区,陷入舆论漩涡之中。
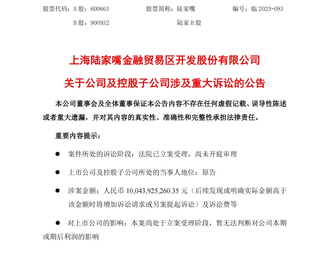
近日,上海陆家嘴金融贸易区开发股份有限公司(下称“陆家嘴公司”)称在苏州买到17宗土地,其中14宗有污染,索赔100.44亿元的消息引发热议。而宣先生所在的锦绣澜山·峰誉庭小区恰好位于这附近。
业主故事
高位买进入住不到两年
资料显示,陆家嘴锦绣澜山峰誉庭位于苏州市高新浒关,由苏州绿岸房地产开发有限公司建成。
“锦绣澜山是个大盘,峰誉庭是其中一部分。”宣先生告诉潇湘晨报·晨视频记者。他向记者出示了一份示意图,图中显示,锦绣澜山·峰誉庭位于15号地块,旁边的14号地块也是住宅地,图片显示为锦园。靠近15号地块的17号地块为加油站,此前,在陆家嘴方面披露的文件中,17号地块存在污染,而锦绣澜山·峰誉庭就在附近不远,宣先生告诉记者,小区距离加油站只有一条马路的距离。

不过,11月10日,针对土地污染检测情况,苏钢集团表示,2022年,陆家嘴与苏钢集团共同委托的第三方专业机构对地块污染情况进行了详细调查。有关结果表明:已有居民入住的14、15号地块、已开发建设的8、9、12、13、16号地块和未开发建设的7、11、17号地块,属可安全利用地块。
宣先生告诉记者,自己是2019年买的房,2万一平方米,2022年3月入住,到现在还不满2年。“我算是高位买进的。”宣先生是辽宁人,2019年刚来苏州找到工作不久,就准备买房,之所以选择了锦绣澜山·峰誉庭,主要看中了周边的配套不错。
“教育、购物、交通、医疗这些配套都有。”在可选择的范围内,综合价格因素考虑后,宣先生很快做了决定,以2万一平方米买下锦绣澜山·峰誉庭的4栋3层一套83平方米的房子,首付3成后,每个月需要还6800多元的贷款,对他来说也不是一笔小开支。但在综合对比下,宣先生还是比较满意当时的决定。


变化发生在2022年他入住不久之后,宣先生得知,小区附近有几块地可能存在污染,“当时也没想那么多,因为离的比较远,想着有关部门及时处理完可能就有没有影响了。”宣先生表示,锦绣澜山·峰誉庭一共6栋房子,有3栋是回迁房,3栋是商业用房,购买商业房的业主有300多户。
11月8日,#陆家嘴公司索赔100亿元#的话题上了热搜,宣先生点进话题,从新闻中看到17块地有14块存在污染,这个消息把他吓了一跳。同时,业主群也炸开了锅,大家都着急起来。
业主质疑
购房合同不利因素未写明有污染
“没有人告诉我们这一块地安不安全,能不能住。”
在难过伤心之余,宣先生也有些愤怒,此前,在购房合同中对于房屋的不利因素披露中,并未提及有任何环境污染问题。他向记者出示了一份购房合同,其中第十四项关于房屋特别因素中的描述提到,“东侧有城际铁路及普通铁路、南侧有高压线、西侧有加油站地块,北侧有供电用地、峰誉庭一期为安置定销房等及其他有关不利因素。”“项目为分期开发建设的,房屋交付后,该小区周边楼盘仍存在施工,会产生噪音、尘土、环境等影响。”

宣先生表示,他是高位买进的房子,这次新闻出来后,他在贝壳上都已经搜不出小区的房源了。“首先担心的健康问题,另外这些因素也直接影响了房价。”
潇湘晨报·晨视频记者核实,链家平台、贝壳平台均无法搜索到苏州锦绣澜山·峰誉庭,安居客平台可以搜到相关信息,但平台显示暂无在售房源。
宣先生告诉记者,这几天小区业主都很少带小孩下楼玩耍了,大家也在群里纷纷讨论对策,宣先生的诉求很直接,“退房,宁可折价都要退。”但随后他也无奈表示,如果真的无法退房,也觉得需要一些赔偿。“这是我唯一的住房,有毒也离不开。”
宣先生表示,此次和他一起维权有三百多户,大多都是商业房的业主,大家的诉求很统一,想退房。“买这里的都是工薪族为主,竭尽全力买套房,现在想走也不知道能去哪。”

背景梳理
买到14宗“毒地”,陆家嘴索赔100亿案
近日,“陆家嘴公司买到毒地索赔100亿元”的消息持续发酵,引起舆论热议。

潇湘晨报·晨视频记者梳理此次事件背景,2016年10月17日,经过222轮竞价,苏州绿岸95%股权以约85.25亿元的总金额成功转让。竞得者是陆家嘴下属全资公司-上海佳湾资产管理有限公司与华宝信托-安心投资20号集合资金信托计划组成的联合体。项目于2017年5月正式启动开发建设,整体开发周期计划为8年,预计于2025年左右基本开发成熟。
根据当时的挂牌文件,苏钢集团披露了土地的污染情况,表示焦化区域的污染主要集中在4号地块局部区域,根据修复目标值,最终确定0~18米深度内,污染范围为17542平方米,污染土方量为39604立方米。非焦化区域的土壤和地下水基本未受到污染,可再开发利用。股权交易后,苏州绿岸已就苏钢集团所披露的污染范围进行了治理修复。
但在2022年,苏州绿岸意外发现项目的部分地块存在严重污染风险。2022年4月,该区域因土地污染问题被中央第二生态环境保护督察组点名。督察组提到,第三方检测机构检测结果显示苏州绿岸项目多处地块土壤中苯并芘、萘严重超标,不符合用地标准。
据悉,陆家嘴自2016年拿地后,进行了有效率的开发建设。在发现部分地块存在严重污染风险后,相关开发建设工作也随即暂停。截至目前,陆家嘴已确定上述17块土地中,有14块存在污染,污染面积和污染程度远超地块挂牌出让时所披露的污染情况。
根据近日的公告信息,陆家嘴认为,在案涉土地的调规变性及出让过程中,各被告存在一系列违法违规、弄虚作假、不依法履职的侵权行为,共同导致了陆家嘴受让存在严重污染的案涉土地,并提出了约100.44亿元的赔偿诉求。
潇湘晨报·晨视频记者查询苏州高新区管委会官网发现,在2022年4月,多份“群众信访举报转办和边督边改公开情况一览表”中提及了苏州绿岸项目地块土地污染问题。

11月10日凌晨,苏钢集团通过官方微信公众号发文回应称,在2016年转让股权时,就已如实披露了第三方专业机构关于苏州绿岸名下土地存在部分污染的调查结果及报告全文,并在资产评估报告中明确提示了该范围中部分地块原为钢铁焦化生产区域,可能存在土壤污染风险。在交易时,陆家嘴公司即已知悉上述情况,并承诺接受所有现状、瑕疵和风险。
苏钢集团还提到,在开发建设苏州绿岸地块期间,开发商没有按照有关要求建设地下水阻隔墙及采取其他防护措施,存在扰动地下水、搬运土壤造成部分环境交叉污染的行为和施工作业不规范造成二次污染的行为。
针对土地污染检测情况,苏钢集团表示,2022年,陆家嘴与苏钢集团共同委托的第三方专业机构对地块污染情况进行了详细调查。有关结果表明:已有居民入住的14、15号地块、已开发建设的8、9、12、13、16号地块和未开发建设的7、11、17号地块,属可安全利用地块;焦化区1、2、3、4、5、6号和非焦化区10号地块(其中仅2号地块已开发建设),经治理修复后可安全利用。苏州绿岸在知悉2号地块不符合环保要求,且未依法完成2号地块土壤污染调查和修复治理,即启动了该地块项目建设。

潇湘晨报记者陈诗娴
热点推荐
分享成功
相关推荐