取消静音
从3999元跌到699元,美容仪价格大“跳水”!知名品牌回应:没有跑路

封面新闻

2024-02-28 14:36:41

听新闻

“初普美容仪店铺跑路了!以后售后找谁?”早在去年底,就有网友发现美容仪品牌初普的产品开始大减价,而今年初其线上旗舰店也被一夜“清空”。

一时间,网络声音此起彼伏。2月27日,初普在官方账号终于做出回应称:“没有跑路,只是更换了代理商。”但不难发现,这与即将实施的新规有关。4月1日后,国内市场家用射频美容仪将被正式纳入第三类医疗器械管理,各大生产商都在寻找新的出路。

价格跳水、店铺消失

初普称换了代理商并未跑路

作为以色列家用美容仪“三巨头”之一,初普的产品动辄上千元,但是依然受到许多国内消费者的追捧,据报道,其年销售额达10亿元。

记者了解到,从去年末开始,陆续有消费者在社交平台吐槽:“此前3999元买的美容仪,现在官方旗舰店卖2199元,而抖音促销活动仅卖699元。”表示不满的消费者打算申请退差价,但遭到了拒绝,也有部分消费者怀疑初普将要跑路了。“后来发现其官方旗舰店直接搜索不到了,大几千的美容仪没有售后怎么办?”一名消费者说。

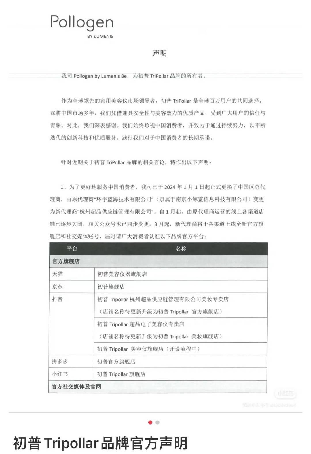
“初普跑路”这一话题在社交平台议论纷纷,2月27日,深陷舆论漩涡的初普悄悄地开了一个新账号进行回应。初普称,今年1月1日,公司更换了中国区总代理商,由原代理商“环宇蓝海技术有限公司”变更为新代理商“杭州超品供应链管理有限公司”,3月起,将恢复各线上渠道。初普还表示,目前品牌关于第三类医疗器械注册的相关工作正在推进。

从3999元跌到699元,美容仪价格大“跳水”!知名品牌回应:没有跑路1

初普发布官方声明

不过记者发现,新代理商杭州超品供应链管理有限公司去年10月30日成立,成立还不足4个月。

新规实施在即厂商何去何从?

行业人士:要么拿证要么转行

虽然初普回应并未“消失”,但是价格“跳水”已成为行业内不可避免的趋势。包括雅萌、宙斯以及国内的花至、极萌等多个品牌都出现了大减价。

2月27日,记者在电商平台搜索发现,目前一些产品在其官网上的价格波动不大,但许多自营店铺都发出促销广告,比如一家店铺称原价2800元的一款雅萌红光射频美容仪仅卖698元、原价1899元的花至美容仪最低卖379元......“目前渠道商还有很多货,新规出来后不能卖了,他们不想把货砸在手里,所以需要尽快出掉”,一位行业人士告诉记者。

从3999元跌到699元,美容仪价格大“跳水”!知名品牌回应:没有跑路2

原价2800元的射频美容仪仅卖698元

艾瑞咨询数据显示,2018年,家用美容仪的市场规模约为50亿元,至2022年,其市场规模约达到115亿元,年均增长率为23.1%。家用美容仪市场规模不断扩大,已经从进口产品独大到国内品牌百花齐放的局面。

从3999元跌到699元,美容仪价格大“跳水”!知名品牌回应:没有跑路3

电商平台发布美容仪跳水价广告

但接下来的新规实施,可能让整个行业得以“洗牌”。

2022年,《国家药监局关于调整〈医疗器械分类目录〉部分内容的公告(2022年第30号)》中明确提出,自2024年4月1日起,《射频美容设备注册审查指导原则》将正式实施,射频治疗仪、射频皮肤治疗仪类产品未依法取得医疗器械注册证不得生产、进口和销售。

“新规实施后,原来的家用射频美容设备就不能售卖了,除非有第三类医疗器械注册证”,成都市医疗美容产业协会常务理事龚伟告诉封面新闻记者,新的标准实施后,某种意义上家用射频美容仪就暂时消失了。

据他介绍,按照国家规定流程,要申请相关资质不含临床试验约需18个月(有相同产品获批,后续产品可沿用之前的临床试验结果,能节省时间),含临床试验约需18-36个月及以上。“4月1日起,在中国市场上可以合法使用,即已拥有第三类医疗器械注册证的射频美容设备,目前不足10款,没有注册证的厂商要么继续拿证,要么转型做非射频品类的美容仪。”龚伟说。

从3999元跌到699元,美容仪价格大“跳水”!知名品牌回应:没有跑路4

国家药监局发布相关文件

强监管提高准入门槛

或去掉美容仪“智商税”标签

家用美容仪受到越来越多人追捧的同时,随之暴露出的质量安全、虚假宣传等行业乱象也备受诟病。

2022年,初普就因存在烫伤风险被召回过。市场监管总局缺陷产品管理中心发布的通知显示,因存在皮肤烫伤的安全隐患,新基石(深圳)科技有限公司(以下简称新基石)按照《消费品召回管理暂行规定》的要求,召回2020年3月至2021年9月期间进口的初普牌第一代Stop Eye型号家用射频美容仪,数量为182215台。

《射频美容设备注册审查指导原则(2023年第8号)》指出,射频美容设备是指利用特定频率的射频电流或电场等电能作用于人体组织产生热效应,以实现治疗皮肤松弛、减轻皮肤皱纹、收缩毛孔、紧致/提升皮肤组织,或者治疗痤疮、瘢痕,或者减少脂肪(脂肪软化或分解)等作用的产品。

那么新规实施之后,其安全性是否会进一步提升?“在生产标准上,这次新规发布并没有明显更严格的要求,因为之前要让射频美容设备获得械III证,其产品质量、安全方面就是很高的标准。这次只是把以前非医疗射频美容设备、械I或械II射频美容设备都淘汰了,除非能升级成械III标准。”龚伟表示,新规的发布大幅提高了射频美容仪行业准入门槛,更强的监管让射频美容仪不易“翻车”、不再是“智商税”了。

封面新闻记者 朱珠 邱添

责任编辑:张炬
附件下载:
热点推荐
评论(0)
分享成功
相关推荐