取消静音
听新闻
当你正在海里潜水
欣赏水中美景时
一个陌生人却突然拉开
你的氧气面罩并询问:
“要拍照吗?”
这一场景
是否想想就很恐怖?!
潜水时遭遇强行推销
2023年11月底,郑女士一家九口到三亚旅游。她的丈夫、姐姐、姐夫及婆婆四人参加了潜水活动,潜水前工作人员推销了潜水拍照项目,每人300元,除了郑女士的姐姐要求拍照,其他三人都明确拒绝了在潜水过程中拍照。

没过几分钟后,郑女士的姐夫就上岸了,他说,在水下他们四人被工作人员分开,工作人员取下他的潜水面罩,问要不要拍照。
之后,郑女士的丈夫及婆婆也遇到和姐夫同样的情形,“他们因为很害怕只好答应”。
回到民宿后,郑女士向赠送潜水服务的民宿老板投诉反映此事,随后,提供潜水服务的工作人员与她取得联系,并退还了三人潜水拍照费用900元。“退款也是有条件的,他们要求我们不得公开谈论此事,同意后才退这笔钱。”

无独有偶。2023年11月初,吕女士和朋友一行5人前往三亚旅游,在亚龙湾附近,她和两个朋友被深海潜泳项目吸引,并交钱体验。
“潜水一开始,教练就带着我们直接往海底潜,感觉一阵耳鸣。大概5分钟后,教练就把我们捞至海面,问要不要拍照,我说了三四遍‘不拍’,教练把我的潜水面罩往上挪了一下。当时我就狠呛了一口水,担心自己的安全,只好答应拍照。”
上船后,她和朋友三人各自向对方支付了560元。“但潜水照片简直就是‘死亡’照片,非常难看,我们收到照片就删掉了。”

事发后,由于不想影响旅游时的好心情,加之手中没有相关证据,因此吕女士并没有投诉,也未报警。
但就在近日,吕女士关注到三亚市警方发布的线索征集通告,计划向警方提供相关线索,“我也不知道是不是警方通告中的那一拨人,但是我们确实遇到了同样的经历。”
三亚警方公开征集犯罪线索
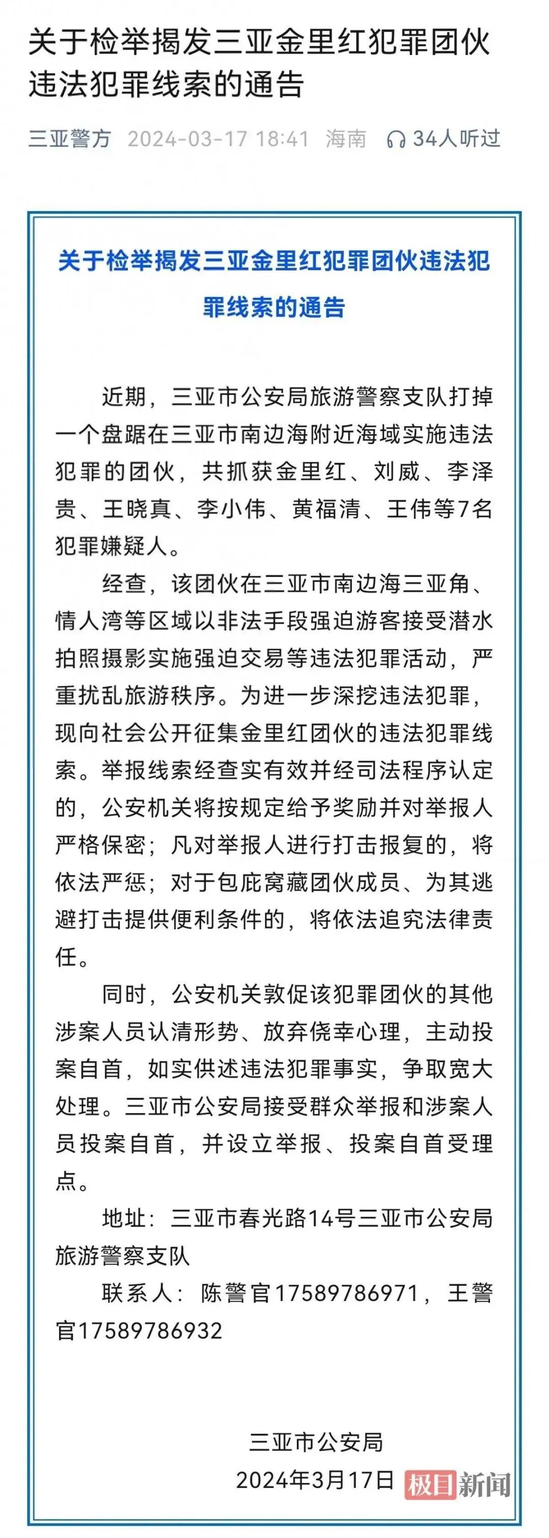
3月17日,三亚市公安局发布《关于检举揭发三亚金里红犯罪团伙违法犯罪线索的通告》。
通告称,三亚市公安局旅游警察支队于近期打掉一个盘踞在三亚市南边海附近海域实施违法犯罪的团伙。经查,该团伙在三亚市南边海三亚角、情人湾等区域,以非法手段强迫游客接受潜水拍照摄影,实施强迫交易等违法犯罪活动,严重扰乱旅游秩序。
为进一步深挖违法犯罪,现向社会公开征集金里红团伙的违法犯罪线索。
举报线索经查实有效并经司法程序认定的,公安机关将按规定给予奖励并对举报人严格保密;
凡对举报人进行打击报复的,将依法严惩;
对于包庇窝藏团伙成员、为其逃避打击提供便利条件的,将依法追究法律责任。

当地两位业内人士告诉记者,警方发布的征集强迫游客接受潜水摄影交易犯罪线索背后,是部分没有高危险性体育项目经营资质的黑商家,通过多项目低价格的方式招揽客源,等待下水后新增付费项目,让消费者产生“不答应就不安全”的心理危机,从而不得不接受交易。
其中一位业内人士表示:“希望这种打击是持续性的,更有利于规范潜水行业。”
律师提醒:可以这样维权
河南泽槿律师事务所主任付建表示,游客潜水遇到被强迫交易的情况,没有相关证据维权可能会面临一些困难,但仍有一些可行的措施可以考虑:
三,选择向相关的旅游机构或协会寻求帮助,如旅游局、潜水协会等,这些机构可能会对游客维权提供支持和指导,帮助游客维护自己的权益。
在旅游时
你有没有遇到过类似的被强迫消费的情况
欢迎来评论区曝光
热点推荐
分享成功
相关推荐