铜梁区2024年义务教育招生政策、划片范围出炉!
2024-05-19 19:12:19 来源: 铜梁发布 听新闻
娃娃的教育
是每个家庭的大事
@家长朋友
铜梁区2024年义务教育招生政策出炉了!
你家所在小区对口哪所学校?
多久开始报名?
……
别着急
你关心的入学政策都在这里
铜梁区2024年义务教育
招生政策问答
1.小学一年级新生有年龄要求吗?
答:有。2024年8月31日(含8月31日)前,凡年满6周岁儿童,应当依法接受并完成义务教育。因身体状况需要延缓入学的,需按以下流程办理缓学:家长向户籍所在地政府申请并填写《缓学申请表》→户籍所在地政府同意并盖章→家长将《缓学申请表》交户籍对口学校。
2.今年的招生划片区域有变化吗?
答:没有变化,与2023年划片区域相同。特别说明:铜梁一中初中和铜梁巴中、铜梁二中初中和实验中学实行两校联合招生。
3.今年有哪些招生类别和报名类型?
答:“幼升小”有正住户籍三对口类、正住户籍非三对口类、随迁子女类、拆迁户子女类、特殊保障类(现役军人及消防人员、港澳台同胞子女、高层次人才子女、援藏在藏干部)5个报名类型;“小升初”公办学校有正住户籍非三对口类、随迁子女类、拆迁子女类、特殊保障类(现役军人及消防人员、港澳台同胞子女、高层次人才子女、援藏在藏干部)4个报名类型;“小升初”民办学校有特殊保障类、民办学校摇号类2个报名类型。
4.什么叫“正住户籍三对口类”?
答:“三对口”入学政策,即学龄儿童与父(母)的户口、房屋产权证明(房屋产权证或购房正式合同)和实际居住地一致,在对口学校入学。适龄儿童因父母在铜梁城区无自购房,自出生日起户籍一直挂靠祖父母(外祖父母),与父母、祖父母(外祖父母)在招生服务区常住的,视为符合“三对口”入学条件。
5.哪些学校实行“三对口”入学政策?
答:实施“三对口”入学政策的学校有8所,即实验一小、龙都小学、巴川小学、金龙小学、玉泉小学、立心小学、外国语实验小学、金砂小学。
6.正住户籍类学生户籍迁移时间有没有规定?
答:有。凡以正住户籍三对口类和正住户籍非三对口类入学的适龄儿童,需在2024年6月15日前完成户籍迁移。逾期迁移的,只能回原户籍地划片对口学校就读。
7.随迁子女报名需要具备哪些条件和手续?
答:需同时具备以下入学条件和手续:
(1)父母一方或其他法定监护人在申请入学地的合法工作证明(劳动用工合同或营业执照);
(2)适龄儿童、少年与法定监护人在申请入学地的合法居住证明(租房或购房证明);
(3)父母一方或其他法定监护人在铜梁区内于2023年6月—2024年5月期间连续缴纳城镇企业职工养老保险的个人缴费明细,且报名登记时处于持续缴纳状态;
(4)高新区企业高管子女还需提供监护人自2024年1—5月的工资发放凭证。
8.拆迁户子女报名需要具备哪些手续?
答:本区户籍的拆迁户子女,需提供与政府部门签订的拆迁协议、补偿明细、适龄儿童与父母户口簿、在申请就读学校辖区的居住证明(租房或购房证明)等。
9.今年铜梁区的招生日程是怎么安排的?
答:今年铜梁区义务教育招生分为五个阶段:
第一阶段(5月14日—5月31日):适龄儿童网上信息维护阶段。
第二阶段(6月11日—6月19日):公办学校适龄儿童6月11日—6月15日网上分类报名;民办学校适龄儿童6月17日—6月19日网上分类报名。
第三阶段(6月20日—7月5日):网上信息审核、录取阶段。
第四阶段(7月8日—7月9日):录取结果公示阶段。
第五阶段(7月20日前):家长结果查询确认,学校发放电子入学通知书。
10.在哪里进行信息维护、网上报名,哪里查询录取结果?
答:今年铜梁区义务教育阶段新生全部使用“入学一件事”招生报名系统。家长登录“渝快办”网站(https://zwykb.cq.gov.cn)教育入学一件事专栏或“渝快办”APP教育入学一件事专区,在线完成子女信息维护、正式网上报名、线上录取结果查询确认、查看或下载电子入学通书等。
11.因不会操作网上报名或者网上报名未成功,怎么办?
答:区教委和全区各中小学均设有线下报名登记服务点,家长可持相关入学手续到对应报名点,由工作人员指导家长完成网上报名。
12.孩子具备了相关入学资格和手续,是不是一定能被申请就读学校录取?
答:区教委将分招生类别按照“正住户籍三对口类和特殊保障类—正住户籍非三对口类—随迁子女类”顺序分批次依序录取。对口学校该类别报名人数少于或等于学校该批次招生计划数时,由学校直接录取;该类别报名人数多于学校该批次招生计划数时,按适龄儿童户籍迁移时间先后顺序录取。未被录取的学生,由区教委统筹调配到有学位的学校就读。
13.哪些学校实行电脑随机摇号录取?怎么录取?
答:铜梁一中初中、铜梁二中初中、重庆巴中、重巴小班实验学校4所学校实行电脑随机摇号录取。当学校报名人数少于或等于学校招生计划数时,由学校直接录取;当报名人数超过招生计划数时,采用摇号录取的方式进行录取。摇中的学生,需在6月20日18:00前登录系统进行入学确认。
14.摇号录取未中的学生,该读哪所学校?
答:铜梁一中初中摇号未中的学生,由区教委安排到铜梁巴中就读;铜梁二中初中摇号未中的学生,由区教委安排到实验中学就读;重庆巴中、重巴小班实验学校摇号未中或摇中未在规定时间确认的本区户籍学生,由区教委安排到户籍所在地对口公办初中学校就读。
15.如果还有不清楚的招生政策,怎么咨询?
答:家长可以向现就读的学校或幼儿园咨询,也可以通过以下电话咨询。

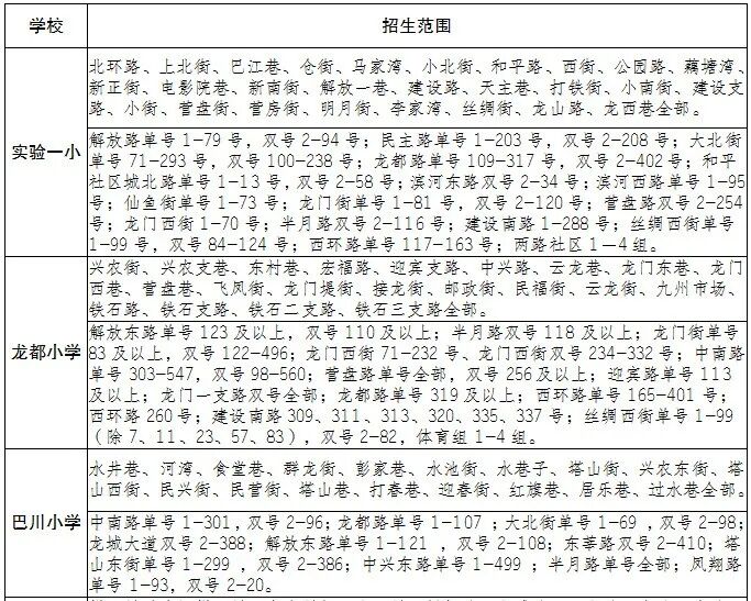
重庆市铜梁区公办小学招生区域一览表







铜梁区公办初中招生区域划分

责任编辑:刘嘉




发言请遵守新闻跟帖服务协议

